La qualité comme clé du succès
Le CECB continue de gagner du terrain dans la politique énergétique suisse. La qualité des experts et de leurs publications est donc primordiale pour les cantons. Vous trouverez ici des informations sur l'assurance qualité mise en place par l'association CECB, la vue d'ensemble sur les prix de l'électricité, l'estimation et l'enregistrement de la consommation effective d'énergie et la correction climatique.
-
Assurance qualité
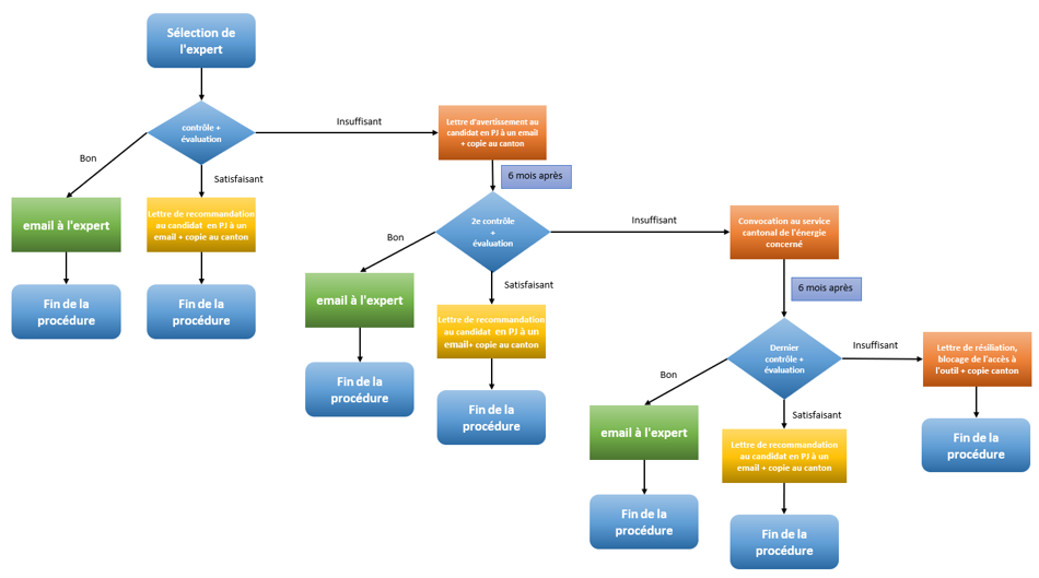
Depuis 2019, l'association CECB effectue des contrôles aléatoires pour s’assurer de la qualité du travail des experts et expertes CECB. Chaque année, 1 000 publications sont vérifiées, généralement quatre par expert·e CECB.
L'expert·e reçoit un feed-back en fonction du résultat de l’analyse, avec les évaluations suivantes :
- Les exigences de qualité sont respectées
- Les exigences de qualité sont partiellement satisfaites (recommandation)
- Les exigences de qualité sont insuffisantes (avertissement)
Dans ce dernier cas, les nouvelles publications de l'expert·e sont examinées dans un délai minimum de 6 mois. Si nécessaire, il·elle est convoqué·e pour une rencontre avec les responsables AQ et les représentants cantonaux de l’énergie. Lors de cette séance, des mesures visant à améliorer la qualité sont prises - il peut s'agir, par exemple, d'une formation complémentaire.
Si la qualité de la publication est toujours insuffisante 6 mois après, l’association CECB résilie le contrat qui la lie à l’expert ou à l’experte.
Les résultats des contrôles qualité sont également pris en compte dans l’établissement du programme de formation continue CECB et dans le développement de l'outil.

-
Prix de l'électricité
Les prix de l'électricité peuvent varier d'une localité à une autre et diffèrent selon la catégorie de consommation. Dans un souci de transparence, la Commission fédérale de l'électricité (ElCom), l'autorité fédérale indépendante de régulation dans le domaine de l'électricité, publie tous les prix en Suisse. Vous trouverez tous les prix de l’électricité, par commune, par canton ou par gestionnaire de réseau et par catégorie d’utilisation, sur cette page.
En outre, l’évolution des tarifs, les composantes des prix pour l'utilisation du réseau, l'énergie, les taxes à la collectivité publique et le supplément de réseau peuvent également être consultés. Vous trouvez le lien mis à jour dans l'outil CECB sous « Info pour experts → Liens utiles ».
-
Enregistrement et correction climatique de la consommation
Dans le cas des bâtiments existants, tout ne peut pas être vu lors de la visite ou être documenté dans les plans. Le calcul des besoins est donc basé non seulement sur ce qui est documenté, mais également sur des valeurs empiriques et, en partie, sur des hypothèses. Dans l'outil CECB, cela s'appelle « contrôle de plausibilité ». Cette comparaison n'est possible que si nous pouvons comparer ce qui peut l’être. D'une part, la consommation doit être enregistrée aussi correctement que possible et, d'autre part, les influences climatiques doivent être prises en compte en plus de celles des utilisateurs. Les conditions d’utilisation et la station météorologique secondaire sont définies dans l'outil, ainsi, lors du calcul des besoins, la correction climatique est prise en compte dans le calcul du contrôle de plausibilité.
Enregistrement de la consommation
Même pour les experts, l'enregistrement de la « consommation annuelle » n'est pas facile et prend souvent beaucoup de temps, en fonction des agents énergétiques. Pour éviter les mauvaises surprises, il est conseillé de clarifier la situation avec le client dès la phase d'appel d'offres.
Habituellement, la consommation est enregistrée sur des périodes de chauffage, c'est-à-dire de mi-année à mi-année. Idéalement, la consommation d'énergie peut être calculée directement grâce aux factures. Des écarts importants dans la consommation annuelle doivent être remis en question et peuvent indiquer des données manquantes.
Les exigences minimales pour le CECB sont de trois périodes de chauffage. Pour les systèmes de chauffage au mazout, il est recommandé d'inclure au moins 4 remplissages ou 3 remplissages et le niveau de remplissage actuel.
La répartition entre le chauffage, l'eau chaude et l'électricité domestique doit souvent être estimée. Déterminer les parts de consommation d'un bâtiment qui n'est alimenté qu'en électricité est un véritable défi. Les valeurs de l’outil CECB peuvent être utilisées lors d’une première estimation pour les parts de l'eau chaude et de l'électricité domestique.
Malheureusement, il arrive souvent que la consommation d'énergie soit inconnue ou insuffisamment renseignée. Il est recommandé d’estimer les inconnues et d'enregistrer ces évaluations dans l’outil CECB, par exemple sous « Mesures ».
Correction climatique
Le calcul des besoins en chaleur selon la norme SIA 380/1 se base sur les stations météorologiques connues tirées du cahier technique SIA 2028 et spécifiées par chaque canton. Elle sert au calcul de l'étiquette CECB, mais la « station météorologique la plus adaptée » peut être définie dans l'outil CECB pour le contrôle de plausibilité. Par exemple, pour une propriété à Brienz (BE), la station climatique « Interlaken » peut être définie au lieu de la station par défaut « Bern-Liebefeld ».
Les données des 40 stations climatiques sont basées sur la moyenne calculée sur les années 1984-2003. Comme on le sait, les dernières années ont été de plus en plus chaudes et les valeurs annuelles des degrés-jours de chauffage sont donc généralement plus faibles. Par exemple, l'écart par rapport à la moyenne à long terme est d'environ -12 % dans les trois périodes de chauffage entre 2017-2020 pour la station climatique "Buchs-Aarau".
Il n'est pas primordial de savoir si les différences de température accumulées ou les degrés-jours de chauffage introduits par la SIA depuis 2015 sont utilisés pour la correction climatique. En fonction du comportement des utilisateurs, il est également possible d'omettre les degrés-jours des mois d'été. Pour la correction climatique elle-même, les produits de la consommation sont calculés avec les degrés-jours. Ils sont ensuite additionnés, puis divisés par les degrés-jours de la station météorologique. Si nécessaire, les parties fixes de la consommation (par exemple, l'eau chaude) sont alors ajoutées.
Au final, le calcul des besoins peut être optimisé dans l'outil CECB sur la base du contrôle de plausibilité.
